Descripción general
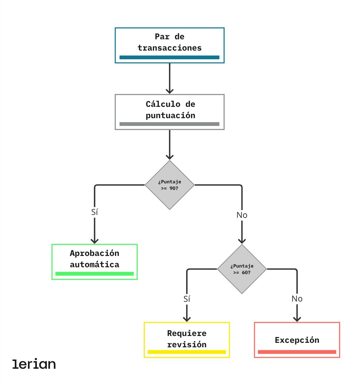
Cuando Matcher identifica una coincidencia potencial, asigna una puntuación de confianza basada en múltiples factores. Esta puntuación define cómo se maneja la coincidencia:
- Puntuaciones altas (90+) se aprueban automáticamente
- Puntuaciones intermedias (60 – 89) requieren revisión
- Puntuaciones bajas (<60) se tratan como excepciones

Componentes de la puntuación
Matcher utiliza un sistema de puntuación ponderado con cuatro componentes:
| Componente | Peso | Descripción |
|---|---|---|
| Coincidencia de monto | 40% | Qué tan cerca están los montos |
| Coincidencia de moneda | 30% | Verificación de misma moneda |
| Proximidad de fecha | 20% | Cercanía de las fechas de transacción |
| Satisfacción de regla | 10% | Criterios de regla de coincidencia cumplidos |
Coincidencia de monto (40%)
El componente de monto tiene el peso más alto porque las discrepancias de monto a menudo indican transacciones diferentes. Cálculo:| Varianza | Impacto en puntuación | Ejemplo |
|---|---|---|
| 0% (exacta) | 40/40 puntos | 1,000.00 |
| 0.1% - 0.5% | 38-40 puntos | 1,003.00 |
| 0.5% - 1.0% | 35-38 puntos | 1,008.00 |
| 1.0% - 2.0% | 30-35 puntos | 1,015.00 |
| 2.0% - 5.0% | 20-30 puntos | 1,040.00 |
| > 5.0% | 0-20 puntos | 1,060.00 |
Coincidencia de moneda (30%)
La verificación de moneda es binaria—las monedas coinciden o no.| Escenario | Puntuación |
|---|---|
| Misma moneda | 30/30 puntos |
| Moneda diferente (sin contexto FX) | 0/30 puntos |
| Moneda diferente (FX habilitado) | Calculado según varianza de tasa |
Proximidad de fecha (20%)
La puntuación de fecha recompensa transacciones que ocurren el mismo día y penaliza las diferencias de fecha.| Diferencia de fecha | Impacto en puntuación |
|---|---|
| Mismo día | 20/20 puntos |
| 1 día | 18/20 puntos |
| 2 días | 16/20 puntos |
| 3 días | 14/20 puntos |
| 4-5 días | 10-12/20 puntos |
| 6-7 días | 6-8/20 puntos |
| > 7 días | 0-5/20 puntos |
Satisfacción de regla (10%)
Este componente recompensa coincidencias que satisfacen criterios de regla determinísticos más allá de las comparaciones básicas.| Calidad de coincidencia de regla | Puntuación |
|---|---|
| Todas las condiciones de regla cumplidas | 10/10 puntos |
| Patrón de referencia coincidente | +3 puntos |
| ID externo coincidente | +5 puntos |
| Contraparte coincidente | +2 puntos |
La satisfacción de regla puede exceder 10 puntos como bonificación, pero el componente está limitado a 10 en el cálculo final.
Fórmula de cálculo
La fórmula completa de puntuación de confianza:
Respuesta de API
Cuando Matcher propone una coincidencia, la respuesta incluye la puntuación detallada:Ejemplos de cálculo
Coincidencia exacta (puntuación: 100)
Dos transacciones con valores idénticos en el mismo día:| Campo | Origen | Destino | Puntuación del componente |
|---|---|---|---|
| Monto | $1,000.00 | $1,000.00 | 40/40 |
| Moneda | USD | USD | 30/30 |
| Fecha | 2024-01-15 | 2024-01-15 | 20/20 |
| Regla | Coincidencia exacta | — | 10/10 |
Coincidencia de alta confianza (puntuación: 87)
Pequeña varianza de monto con diferencia de 2 días:| Campo | Origen | Destino | Puntuación del componente |
|---|---|---|---|
| Monto | $1,000.00 | $1,005.00 (0.5%) | 38/40 |
| Moneda | USD | USD | 30/30 |
| Fecha | 2024-01-15 | 2024-01-17 | 16/20 |
| Regla | Coincidencia con tolerancia | — | 10/10 |
- Monto: 38 × 0.40 = 15.2
- Moneda: 30 × 0.30 = 9.0
- Fecha: 16 × 0.20 = 3.2
- Regla: 10 × 0.10 = 1.0
- Total: 28.4 → Normalizado a 87
Confianza media (puntuación: 72)
Mayor varianza que requiere revisión:| Campo | Origen | Destino | Puntuación del componente |
|---|---|---|---|
| Monto | $1,000.00 | $1,025.00 (2.5%) | 28/40 |
| Moneda | USD | USD | 30/30 |
| Fecha | 2024-01-15 | 2024-01-19 | 12/20 |
| Regla | Coincidencia con tolerancia | — | 8/10 |
- Monto: 28 × 0.40 = 11.2
- Moneda: 30 × 0.30 = 9.0
- Fecha: 12 × 0.20 = 2.4
- Regla: 8 × 0.10 = 0.8
- Total: 23.4 → Normalizado a 72
Baja confianza (puntuación: 55)
Varianzas significativas—tratada como excepción:| Campo | Origen | Destino | Puntuación del componente |
|---|---|---|---|
| Monto | $1,000.00 | $1,080.00 (8%) | 15/40 |
| Moneda | USD | USD | 30/30 |
| Fecha | 2024-01-15 | 2024-01-25 | 4/20 |
| Regla | Coincidencia débil | — | 5/10 |
Niveles de confianza
Matcher categoriza las coincidencias en niveles según la puntuación:
| Nivel | Rango de puntuación | Comportamiento del sistema | Volumen típico |
|---|---|---|---|
| Auto-aprobado | >= 90 | Confirmado automáticamente | 70-80% |
| Requiere revisión | 60-89 | En cola para revisión manual | 15-25% |
| Excepción | < 60 | Tratado como no coincidente | 5-10% |
Cómo se aplican los niveles de confianza
Cuando Matcher propone una coincidencia, evalúa la puntuación de confianza y aplica los siguientes pasos:- Si la puntuación es 90 o superior, la coincidencia se confirma automáticamente.
- Si la puntuación está entre 60 y 89, la coincidencia se pone en cola para revisión manual.
- Si la puntuación está por debajo de 60, no se crea coincidencia y la transacción se convierte en excepción.
- Las coincidencias revisadas pueden confirmarse o rechazarse, actualizando su estado final.
Personalización de umbrales
Configuración a nivel de contexto
Puede establecer umbrales por contexto de conciliación al crear o actualizar el contexto:Recomendaciones de umbrales
| Caso de uso | Auto-aprobar | Revisión | Excepción |
|---|---|---|---|
| Alto volumen, bajo riesgo | >= 85 | 55-84 | < 55 |
| Conciliación estándar | >= 90 | 60-89 | < 60 |
| Alto valor, alto riesgo | >= 95 | 70-94 | < 70 |
| Crítico para cumplimiento | >= 98 | 80-97 | < 80 |
Personalización de pesos
Ajuste los pesos de los componentes según sus necesidades de conciliación en la configuración del contexto:
Guías de pesos
| Escenario | Pesos recomendados |
|---|---|
| Conciliación de extractos bancarios | Monto: 40%, Moneda: 30%, Fecha: 20%, Regla: 10% |
| Pasarela de pagos | Monto: 35%, Moneda: 25%, Fecha: 15%, Regla: 25% |
| Intercompañía | Monto: 30%, Moneda: 20%, Fecha: 10%, Regla: 40% |
| Retail de alto volumen | Monto: 45%, Moneda: 30%, Fecha: 15%, Regla: 10% |
Mejores prácticas
Comience con los pesos predeterminados
Comience con los pesos predeterminados
Los pesos predeterminados 40/30/20/10 funcionan bien para la mayoría de los escenarios de conciliación. Solo ajuste después de analizar los patrones de coincidencia.
Monitoree la distribución de niveles
Monitoree la distribución de niveles
Rastree el porcentaje de transacciones en cada nivel. Cambios inusuales pueden indicar problemas de calidad de datos o mala configuración de umbrales.
Use simulación antes de cambios
Use simulación antes de cambios
Siempre simule los cambios de puntuación antes de aplicarlos. Esto previene aumentos inesperados en el volumen de revisión manual.
Documente la justificación de umbrales
Documente la justificación de umbrales
Registre por qué se eligieron umbrales específicos. Esto ayuda durante auditorías y al incorporar nuevos miembros del equipo.
Revise coincidencias de baja confianza
Revise coincidencias de baja confianza
Revise periódicamente las coincidencias justo por encima del umbral de excepción. Estas a menudo revelan oportunidades para mejorar las reglas.
Considere la tolerancia al riesgo
Considere la tolerancia al riesgo
Umbrales de auto-aprobación más altos reducen el riesgo pero aumentan el trabajo manual. Encuentre el equilibrio apropiado para su organización.

