O que é MCP?
MCP significa Model Context Protocol. Pense nele como o Bluetooth para LLMs: é como sua IA aprende quais ferramentas pode usar, como seu sistema funciona e quais perguntas fazer para concluir o trabalho. O Lerian MCP ensina seu assistente a:
- Entender documentação, arquitetura e SDKs.
- Usar APIs através de ferramentas integradas.
- Se auto-orientar de forma inteligente com perguntas de acompanhamento.
Por que usar o Lerian MCP?
O Lerian MCP transforma seu assistente de IA em um companheiro de desenvolvimento produtivo. Ele ajuda você a:
- Pesquisar na documentação do Midaz com linguagem natural.
- Chamar APIs locais do Midaz usando ferramentas (não apenas texto estático).
- Entender a arquitetura, endpoints e SDKs do Midaz.
- Gerar código, resolver problemas e automatizar a configuração.
- Manter tudo local e com permissões explícitas.
Construído para segurança
A segurança está incorporada em cada etapa. O Lerian MCP:
- Roda inteiramente na sua máquina.
- Tem acesso somente leitura por padrão.
- Requer aprovação explícita do usuário antes de gravar dados.
- Não precisa de API keys para configuração local.
- É Código Aberto e auditável.
O que seu assistente pode fazer?
Uma vez conectado, seu assistente pode interagir com seu ambiente Midaz como se já tivesse lido a documentação. Ele pode:
- Explicar como conceitos do Midaz funcionam.
- Gerar código para tarefas do mundo real (ex.: criar uma organização).
- Pesquisar e resumir endpoints de API.
- Ajudar a depurar problemas de integração.
- Explorar a arquitetura e SDKs disponíveis.
- Executar ferramentas pré-configuradas para chamar seus serviços de API locais.
Exemplos do que você pode perguntar
- “Como eu crio uma transação no Midaz?”
- “Me mostre o código Go para fazer o onboarding de uma organização.”
- “Qual a diferença entre as APIs de onboarding e de transações?”
- “Me ajude a resolver esse erro 400.”
- “Liste todos os tipos de conta do Midaz.”
Ferramentas e prompts disponíveis
O Lerian MCP fornece ao seu assistente um kit de ferramentas abrangente para explorar documentação, interagir com APIs e aprender através de orientação prática. Tudo roda localmente, de forma segura e consciente do contexto.
Acesso completo à documentação (midaz-docs)
Operações disponíveis
getting-started: Introdução ao Midaz.api-reference: Documentação detalhada da API.search-endpoints: Pesquisa por endpoint ou função.best-practices: Melhores práticas de segurança, desempenho e modelagem.architecture: Visão geral da arquitetura do sistema.sdk-docs: Documentação oficial dos SDKs.code-examples: Geração de exemplos de código.workflows: Padrões comuns de workflow.troubleshooting: Guias de resolução de problemas e diagnóstico.search: Pesquisa geral na documentação.sitemap: Estrutura completa da documentação.read: Acesso direto a uma página específica.browse: Navegação guiada pela documentação.
Ferramentas de aprendizado guiado (midaz-learn)
Tipos de conteúdo disponíveis
path: Caminhos de aprendizado personalizados.tutorial: Tutoriais passo a passo.concept: Explicações detalhadas de conceitos.search: Pesquisa rápida em materiais de aprendizado.
Operações de domínio
Organizations
list-organizations: Lista todas as organizações.get-organization: Obtém detalhes de uma organização específica.
Ledgers
list-ledgers: Lista todos os ledgers de uma organização.get-ledger: Obtém detalhes de um ledger específico.
Accounts
list-accounts: Lista todas as contas de um ledger.get-account: Obtém detalhes de uma conta.get-balance: Consulta o saldo de uma conta.
Transactions
list-transactions: Lista todas as transações.get-transaction: Obtém detalhes de uma transação.
SDK
generate-sdk-code: Gera código usando os SDKs oficiais.compare-sdk-features: Compara funcionalidades entre SDKs.find-sdk-examples: Pesquisa exemplos de código específicos.
Prompts disponíveis
Seu assistente também entende uma ampla gama de prompts integrados que adaptam o conteúdo ao nível de experiência, tempo disponível ou role do usuário.Documentação
- Formato:
detailed,summary,examples-only. - Categorias:
api,guides,examples,models,components.
Aprendizado
- Nível de experiência:
beginner,intermediate,advanced. - Modo de aprendizado:
explain,show-me,guide-me,deep-dive. - Tempo disponível:
5min,15min,30min,1hour,deep-dive.
SDK
- Linguagens:
golang,typescript. - Casos de uso:
basic-setup,organization-crud,transaction-processing,authentication-setup,error-handling.
Complexidade
overview: Resumo de alto nível.detailed: Guia completo.deep-dive: Aprofundamento técnico com contexto.
Roles de usuário
developer: Para quem escreve código.admin: Para administradores de sistema.business: Para consumidores de dados e analistas.explorer: Para usuários explorando a funcionalidade do Midaz.
Combinando ferramentas e prompts
Você pode combinar qualquer ferramenta com um prompt para criar uma experiência totalmente personalizada. Por exemplo:- Um desenvolvedor iniciante pode usar
midaz-learncom um prompt detutorial. - Um usuário técnico pode acessar
midaz-docscomapi-referencepara revisão detalhada de endpoints.
Como funciona?
O Lerian MCP ensina seu assistente usando três inputs principais:
1. Documentação
Qualquer coisa adicionada ao llms.txt fica imediatamente disponível para seu LLM, incluindo guias de produto, exemplos e conceitos.2. Ferramentas de API
O assistente aprende como chamar suas APIs, incluindo endpoints, campos obrigatórios e formatos de resposta, através de ferramentas estruturadas.3. Prompts e workflows
Ele aprende como interagir: o que perguntar, quando perguntar e como validar o próximo passo. O resultado? Uma IA mais inteligente, segura e proativa.Fluxo de invocação de ferramenta
Este é o fluxo principal usado na maioria das interações com o assistente. Quando você pede ao seu assistente para “criar uma organização” ou “obter detalhes do ledger”, ele segue esta sequência:- O LLM chama a ferramenta.
- O MCP valida e enriquece o input.
- O handler da ferramenta é acionado.
- A requisição à API é enviada.
- A resposta é retornada ao assistente em tempo real.

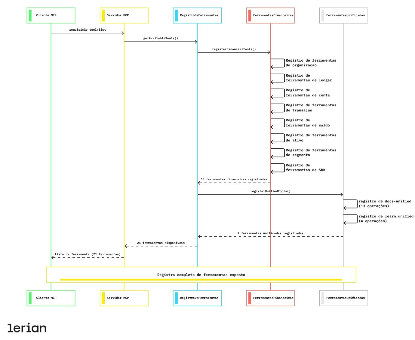
Descoberta e registro de ferramentas
Toda vez que o servidor MCP inicia, ele registra um conjunto de ferramentas, comoget-api-reference, generate-code-examples e get-architecture-overview. Essas ferramentas são automaticamente adaptadas às capacidades de cada client MCP (ex.: Claude Desktop, Cursor, ChatGPT).
Isso torna fácil manter as coisas atualizadas: uma vez que uma ferramenta é registrada, seu assistente sabe como usá-la.
O diagrama a seguir mostra como o Lerian MCP anuncia ferramentas para seu assistente e as torna utilizáveis dentro do client.

Tratamento de erros a nível de protocolo
Se algo der errado (ex.: uma chamada de ferramenta malformada, uma resposta inesperada do backend ou uma configuração faltando), o servidor MCP retorna graciosamente um erro padronizado. Em muitos casos, o assistente pode se recuperar e tentar novamente com input melhorado ou lógica de fallback. O diagrama a seguir mostra como o Lerian MCP detecta, trata e comunica erros a nível de protocolo.
De recursos para ferramentas
Fizemos a transição de recursos estáticos para ferramentas interativas, para que seu assistente possa explorar, gerar, testar e resolver problemas com interatividade real.
| Aspecto | Recursos | Ferramentas de documentação |
|---|---|---|
| Suporte a clients | Limitado | Suporte completo em todos os clients MCP. |
| Funcionalidade | Conteúdo estático | Contextual, interativo, dinâmico. |
| Exemplos | Texto básico | Código pronto para produção. |
| Pesquisa | Nenhuma | Pesquisa fuzzy com filtros. |
| Troubleshooting | Não disponível | Ferramentas de diagnóstico e dicas de prevenção. |
| Interatividade | Somente leitura | Tours guiados, demos e geração de código. |
O que as ferramentas possibilitam
As ferramentas do Lerian MCP são projetadas para ajudar seu assistente a ajudar você. Aqui está o que elas cobrem:- Referência de API: Obtenha documentação detalhada de endpoints com payloads, métodos e exemplos.
- Tutoriais e guias: Aprenda sobre configuração, onboarding e melhores práticas.
- Arquitetura: Explore como os componentes se conectam, incluindo diagramas opcionais.
- Documentação de SDK: Acesse documentação dos SDKs Go e TypeScript, com exemplos de código.
- Geração de código: Gere snippets funcionais para tarefas como criação de contas ou transferência de fundos.
- Padrões de workflow: Entenda fluxos comuns como onboarding, relatórios e rastreamento de assets.
- Troubleshooting: Obtenha ajuda em tempo real para resolver problemas de integração.
- Pesquisa e navegação: Localize rapidamente tópicos relevantes com filtros avançados.
- Ferramentas de exploração: Execute health checks, faça tours guiados e explore capacidades.
Primeiros passos
O Lerian MCP funciona localmente e se integra com múltiplos assistentes de IA. Tudo que você precisa é do Node.js instalado e de uma das ferramentas suportadas abaixo. Antes de configurá-lo, verifique quais ferramentas estão disponíveis para seu sistema operacional:
| Ferramenta | Linux | macOS | Windows | Notas |
|---|---|---|---|---|
| ChatGPT Desktop | Não oficial | Sim | Sim | Builds para Linux disponíveis via Flatpak e AppImage (mantidos pela comunidade). |
| Claude Desktop | Não | Sim | Sim | Não suportado no Linux. |
| Claude Code (CLI) | Sim | Sim | Sim | Baseado em terminal, funciona em qualquer lugar com Node.js. |
| Cursor IDE | Sim | Sim | Sim | Baseado em Electron, suporta oficialmente todas as plataformas. |
| Windsurf IDE | Sim | Sim | Sim | Suporte Linux disponível, embora ligeiramente limitado. |
| Continue (VS Code) | Sim | Sim | Sim | Extensão do VS Code, totalmente multiplataforma. |
ChatGPT Desktop
Abra seu arquivo de configuração MCP
~/Library/Application Support/ChatGPT/mcp.json(macOS).%APPDATA%\ChatGPT\mcp.json(Windows).
Claude Desktop
Abra o arquivo claude_desktop_config.json
~/Library/Application Support/Claude/claude_desktop_config.json(macOS).%APPDATA%\Claude\claude_desktop_config.json(Windows).
Compatibilidade retroativa
O nome antigo do pacote (@lerianstudio/midaz-mcp-server@latest) ainda funciona, mas está descontinuado. Por favor, migre para @lerianstudio/lerian-mcp-server.
Claude Code
Se você está usando o Claude Code via linha de comando, use os seguintes comandos:- Para uma configuração única, use:
- Para adicionar ao Claude Code, use:
Migração do pacote antigo
Se você habilitou o MCP usando o pacote antigo@lerianstudio/midaz-mcp-server, siga estes passos:
Cursor IDE
Windsurf IDE
Continue (VS Code)
No VS Code, instale a extensão Continue e adicione o código do Lerian MCP ao arquivoconfig.yaml.
Você pode encontrar o arquivo nos seguintes locais:
~/.continue/config.yaml(MacOS / Linux).%USERPROFILE%.continue\config.yaml(Windows).
Precisa de ajuda?
Algo não está funcionando?
Vamos verificar o básico primeiro:Ainda com problemas?
- Usando Claude Desktop? - Certifique-se de que o MCP está habilitado na sua versão.
- Usando outro aplicativo de IA? - Confirme que o Node.js está instalado na sua máquina.
- Precisa de ajuda? - Abra um ticket no GitHub Issues.
Migrando do Midaz MCP?
Sem problemas, ambos os pacotes funcionam exatamente da mesma forma:- Você pode usar tanto
@lerianstudio/midaz-mcp-serverquanto@lerianstudio/lerian-mcp-server. - Ambas as variáveis de ambiente
MIDAZ_*eLERIAN_*são suportadas. - Arquivos de configuração funcionam tanto da pasta
.midaz/quanto da.lerian/. - Os comandos CLI
midaz-mcp-serverelerian-mcp-serversão intercambiáveis.
Pronto para começar?
Seu assistente está. Basta conectar a configuração, reiniciar seu aplicativo e começar a construir, aprender e entregar mais rápido.

