Tornando as retentativas seguras
Em sistemas reais, falhas em requisições de API são comuns. Talvez ocorra um timeout de rede. Talvez seu serviço caia logo após enviar uma requisição. Nesses casos, é natural tentar novamente, mas como você pode ter certeza de que o Midaz não processará a mesma operação duas vezes? É aí que as chaves de idempotência entram em ação. Ao anexar uma chave única a cada requisição, você está dizendo ao Midaz: “Esta é a mesma operação. Se você já a processou, não faça novamente.” O Midaz armazena essa chave temporariamente e a utiliza para determinar se a requisição é nova, já foi concluída ou ainda está sendo processada. Isso protege seu sistema contra duplicatas enquanto oferece controle total sobre sua estratégia de retentativa.Idempotência no Midaz
O Midaz usa chaves de idempotência para garantir que as operações de transação sejam seguras para retentativa e nunca processadas mais de uma vez. Este mecanismo está disponível em todos os endpoints de transações:
/transactions/json, /transactions/dsl, /transactions/inflow, /transactions/outflow, /transactions/annotation e /transactions/{id}/revert.
Outros produtos da Lerian também suportam idempotência através de seus próprios headers — veja a seção Idempotência nos produtos Lerian abaixo. Esta página foca na idempotência para a API do Midaz Ledger.
Os endpoints
commit e cancel de transações usam um lock baseado em Redis para prevenir processamento concorrente da mesma transação, mas não suportam idempotência completa (sem respostas em cache ou header X-Idempotency-Replayed).X-Idempotency: a chave única que identifica a requisição.X-TTL: o tempo de vida (em segundos) que o Midaz deve armazenar essa chave em cache.
Se você não enviar o header
X-Idempotency, o Midaz gera um automaticamente calculando um hash SHA-256 do corpo da requisição. Isso significa que corpos de requisição idênticos enviados para a mesma organização e ledger são automaticamente deduplicados.- Quando uma nova chave chega, o Midaz a marca como
pending, processa a requisição e armazena a resposta completa em cache. - Se a mesma chave for usada novamente dentro da janela de TTL:
- Se a operação ainda estiver em execução, o Midaz retorna um
409 Conflict(código de erro0084) comX-Idempotency-Replayed: false. - Se estiver concluída, o Midaz retorna exatamente a mesma resposta com código de status
201 CreatedeX-Idempotency-Replayed: true.
- Se a operação ainda estiver em execução, o Midaz retorna um
- Se a transação falhar por erros de validação ou saldo insuficiente, o Midaz deleta a chave de idempotência, permitindo que você retente com a mesma chave após corrigir o problema.
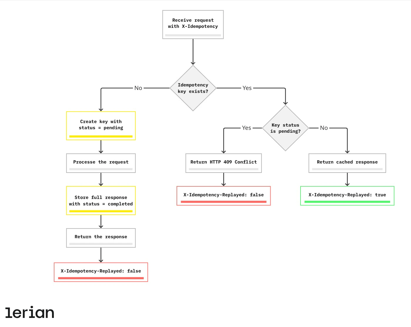
Resumo do fluxo
A Figura 1 mostra o ciclo de vida completo de uma requisição idempotente:
- Se a requisição não incluir uma chave de idempotência existente, o Midaz cria uma nova (ou gera uma automaticamente a partir do hash do corpo da requisição), processa a requisição, armazena a resposta e a retorna com
X-Idempotency-Replayed: false. - Se a chave já existir:
- Se a operação ainda estiver em execução, o Midaz retorna um
409 ConflictcomX-Idempotency-Replayed: false. - Se a operação estiver concluída, o Midaz ignora a execução e retorna a resposta em cache com código de status
201 CreatedeX-Idempotency-Replayed: true.
- Se a operação ainda estiver em execução, o Midaz retorna um
- Se a requisição original falhou por erros de validação ou saldo, a chave é limpa automaticamente, permitindo que você retente com a mesma chave de forma segura.
Exemplo de requisição
Veja como enviar uma requisição idempotente para criar uma transação:Geração de chaves
Você pode fornecer sua própria chave
X-Idempotency ou deixar o Midaz gerar uma automaticamente.
Geração automática de chaves
Se você omitir o headerX-Idempotency, o Midaz calcula um hash SHA-256 do corpo da requisição e o usa como chave de idempotência. Isso significa que enviar o mesmo corpo JSON exato para a mesma organização e ledger será automaticamente deduplicado — sem trabalho adicional.
Isso é suficiente para a maioria dos cenários de retentativa onde o corpo da requisição não muda entre tentativas.
Geração personalizada de chaves
Use uma chave personalizada quando precisar:- Correlacionar a chave de idempotência com um ID no seu próprio sistema (ex: um ID de pedido).
- Retentar com um corpo de requisição modificado e ainda assim deduplicar (ex: após corrigir um campo).
- Controlar o formato da chave para fins de log ou auditoria.
Boas práticas
Sempre valide o header X-Idempotency-Replayed
Quando seu sistema recebe uma resposta de um endpoint de transação, sempre verifique o header de resposta X-Idempotency-Replayed antes de processar o resultado. Esse header indica se a resposta é de uma operação nova ou um replay do cache:
X-Idempotency-Replayed: false— Esta é uma resposta nova. A transação acabou de ser processada.X-Idempotency-Replayed: true— Esta é uma resposta em cache. A transação já foi processada anteriormente.
X-Idempotency-Replayed para evitar liquidar o mesmo boleto duas vezes.
Use chaves de idempotência explícitas para fluxos críticos
Embora o Midaz gere chaves automaticamente a partir do corpo da requisição, para fluxos financeiros críticos (liquidações, pagamentos, transferências), sempre forneça uma chaveX-Idempotency explícita vinculada ao ID do seu processo de negócio. Isso oferece:
- Controle total sobre a deduplicação, mesmo se o corpo da requisição mudar ligeiramente entre retentativas.
- Um rastro de auditoria claro vinculando as transações do Midaz às suas operações internas.
- Proteção contra casos extremos onde a serialização da requisição pode diferir.
Defina valores de TTL apropriados
Escolha valores de TTL que correspondam à sua janela de retentativa:- Para operações síncronas com retentativas rápidas: 60–120 segundos.
- Para fluxos assíncronos com possíveis atrasos: 300–600 segundos.
- Para processamento em lote com janelas de retentativa longas: considere TTLs maiores e chaves explícitas.
Estratégia de retentativas
Quando uma requisição falha, como você retenta é importante. Aqui estão os padrões recomendados para lidar com diferentes cenários de falha:
Falhas retentáveis
Estas falhas são seguras para retentar com a mesma chave de idempotência:| Cenário | O que fazer |
|---|---|
| Timeout de rede ou erro de conexão | Retente com a mesma chave e corpo. Se a requisição original foi processada, você receberá a resposta em cache. |
Erro 5xx do servidor | Retente com backoff exponencial. O servidor pode estar temporariamente sobrecarregado. |
409 Conflict com X-Idempotency-Replayed: false | A requisição anterior ainda está sendo processada. Aguarde e retente após uma breve pausa. |
| Erro de validação ou saldo | Corrija o problema na sua requisição, depois retente com a mesma chave de idempotência (o Midaz deleta a chave nessas falhas). |
Falhas não retentáveis
Estas falhas requerem uma abordagem diferente:| Cenário | O que fazer |
|---|---|
400 Bad Request (erro de esquema) | Corrija o formato da requisição. Não retente o mesmo payload. |
401 Unauthorized / 403 Forbidden | Verifique suas credenciais de autenticação. Retentar não vai ajudar. |
404 Not Found | Verifique os IDs de organização, ledger ou conta no path da sua requisição. |
Backoff exponencial
Para erros transitórios, use backoff exponencial com jitter para evitar sobrecarregar o servidor:Prevenindo duplicação de entidades
Para alguns endpoints, você não precisa de chaves de idempotência para evitar duplicação. O Midaz aplica restrições de unicidade em recursos críticos. Se você tentar criar uma entidade que conflite com uma existente, o sistema bloqueia a requisição e retorna um
409 Conflict com um erro descritivo:
| Recurso | Campo único | Código de erro |
|---|---|---|
| Ledger | Nome (dentro da organização) | 0002 |
| Asset | Nome ou código (dentro do ledger) | 0003 |
| Segment | Nome (dentro do ledger) | 0015 |
| Account | Alias (dentro da organização e ledger) | 0020 |
| Account Type | Valor da chave (dentro da organização e ledger) | 0108 |
Idempotência nos produtos Lerian
Múltiplos produtos da Lerian suportam idempotência, cada um com sua própria convenção de headers. A maioria dos produtos retorna o header de resposta
X-Idempotency-Replayed para indicar se a resposta é um replay do cache. O Midaz sempre inclui este header (false para requisições novas, true para replays), enquanto os demais serviços só o adicionam quando a resposta é um replay — se o header estiver ausente, a requisição foi processada como nova. O PIX Direct não retorna este header.
| Produto | Header de requisição | Aceita X-TTL | X-Idempotency-Replayed | Escopo | Endpoints cobertos |
|---|---|---|---|---|---|
| Midaz | X-Idempotency | Sim (padrão 300s) | Sempre (false/true) | Por organização e ledger | Criação, anotação e reversão de transações (6 endpoints) |
| Matcher | X-Idempotency-Key (também aceita Idempotency-Key) | Não | Apenas em replay | Por tenant, método e rota | Todos os endpoints POST/PUT/PATCH (~33 endpoints via middleware global) |
| TED | X-Idempotency-Key | Não | Apenas em replay | Por chave de idempotência (sem scoping por tenant) | Envio, devolução e cancelamento de mensagens (3 endpoints) |
| PIX Indirect | X-Idempotency | Sim | Apenas em replay | Por conta | Início de cashout, processamento de cashout e reembolso (3 endpoints) |
| PIX Direct | Idempotency-Key | Não | Não | Por chave | Criação de pagamento e início de devolução (2 endpoints) |
| Reporter | X-Idempotency | Não | Apenas em replay | Por chave | Criação de relatórios e templates (2 endpoints) |
O Midaz sempre inclui o header
X-Idempotency-Replayed na resposta (false para requisições novas, true para replays). Os demais serviços (Matcher, TED, PIX Indirect e Reporter) só adicionam este header quando a resposta é um replay — se o header estiver ausente, a requisição foi processada como nova. O PIX Direct não retorna este header; seu middleware de idempotência faz replay da resposta completa de forma transparente, sem um indicador de replay.Fees Engine, Tracer, Auth e CRM atualmente não suportam headers de idempotência. As validações do Tracer são stateless e naturalmente seguras para retentativa. As operações de tokens do Auth são inerentemente idempotentes. CRM e entidades de onboarding dependem de restrições de unicidade em vez disso.
FAQ
O que acontece se eu não enviar uma chave de idempotência?
O que acontece se eu não enviar uma chave de idempotência?
O Midaz gera uma automaticamente calculando um hash SHA-256 do corpo da requisição. Isso significa que corpos de requisição idênticos enviados para a mesma organização e ledger são automaticamente deduplicados. Você só precisa fornecer uma chave personalizada se quiser controlar a deduplicação independentemente do corpo da requisição.
Posso reutilizar uma chave em diferentes organizações ou ledgers?
Posso reutilizar uma chave em diferentes organizações ou ledgers?
Sim. As chaves de idempotência são escopadas por organização e ledger, então o mesmo valor de chave usado em diferentes organizações ou ledgers não entrará em conflito. Porém, dentro da mesma organização e ledger, cada chave deve ser única por operação.
Posso reutilizar uma chave em diferentes endpoints?
Posso reutilizar uma chave em diferentes endpoints?
No Midaz, as chaves de idempotência são escopadas por organização e ledger, não por endpoint. Se você reutilizar a mesma chave em um endpoint diferente dentro da mesma organização e ledger, receberá a resposta em cache do endpoint original. Sempre use chaves únicas para cada operação distinta.
O que acontece se eu alterar o TTL em uma retentativa?
O que acontece se eu alterar o TTL em uma retentativa?
Apenas o TTL da primeira requisição é utilizado. Alterá-lo depois não tem efeito.
A resposta repetida será sempre idêntica?
A resposta repetida será sempre idêntica?
Sim. O Midaz repete a resposta completa, incluindo código de status (
201 Created), headers e corpo, para requisições concluídas.Qual é o TTL padrão se eu não enviar X-TTL?
Qual é o TTL padrão se eu não enviar X-TTL?
A janela padrão é de 300 segundos (5 minutos).
O que acontece se a requisição original falhar?
O que acontece se a requisição original falhar?
Se a transação falhar por erros de validação ou saldo insuficiente, o Midaz deleta a chave de idempotência do cache. Isso permite que você corrija o problema e retente com a mesma chave.

