A key aspect of Midaz’s reliability is making sure operations are safe to retry and never processed more than once. Whether you’re handling transactions or creating entities, your integration should be resilient, even when facing network hiccups, timeouts, or temporary disruptions. This page explains how Midaz protects against duplication using idempotency keys, and how you can implement them to handle retries in your system confidently.Documentation Index
Fetch the complete documentation index at: https://docs.lerian.studio/llms.txt
Use this file to discover all available pages before exploring further.
Making retries safe
In real-world systems, failed API requests are common. Maybe a network timeout occurs. Maybe your service goes down right after sending a request. In these cases, it’s natural to retry, but how can you be sure Midaz won’t process the same operation twice? That’s where idempotency keys come in. By attaching a unique key to each request, you’re telling Midaz: “This is the same operation. If you’ve already processed it, don’t do it again.” Midaz stores this key temporarily and uses it to determine whether the request is new, already completed, or still being processed. This protects your system from duplicates while giving you full control over your retry strategy.Idempotency in Midaz
Midaz uses idempotency keys to make sure transaction operations are safe to retry and never processed more than once. This mechanism is available on all transaction endpoints:
/transactions/json, /transactions/dsl, /transactions/inflow, /transactions/outflow, /transactions/annotation, and /transactions/{id}/revert.
Other Lerian products also support idempotency through their own headers — see the Idempotency across Lerian products section below. This page focuses on idempotency for the Midaz Ledger API.
The
commit and cancel transaction endpoints use a Redis-based lock to prevent concurrent processing of the same transaction, but they do not support full idempotency (no cached responses or X-Idempotency-Replayed header).X-Idempotency: the unique key that identifies the request.X-TTL: the time-to-live (in seconds) that Midaz should store this key in cache.
If you don’t send the
X-Idempotency header, Midaz automatically generates one by computing a SHA-256 hash of the request body. This means identical request bodies sent to the same organization and ledger are automatically deduplicated.- When a new key arrives, Midaz marks it as
pending, processes the request, and stores the full response in cache. - If the same key is used again within the TTL window:
- If the operation is still running, Midaz returns a
409 Conflict(error code0084) withX-Idempotency-Replayed: false. - If it’s done, Midaz returns the exact same response with a
201 Createdstatus code andX-Idempotency-Replayed: true.
- If the operation is still running, Midaz returns a
- If the transaction fails due to validation or insufficient balance errors, Midaz deletes the idempotency key, allowing you to retry with the same key after fixing the issue.
Workflow summary
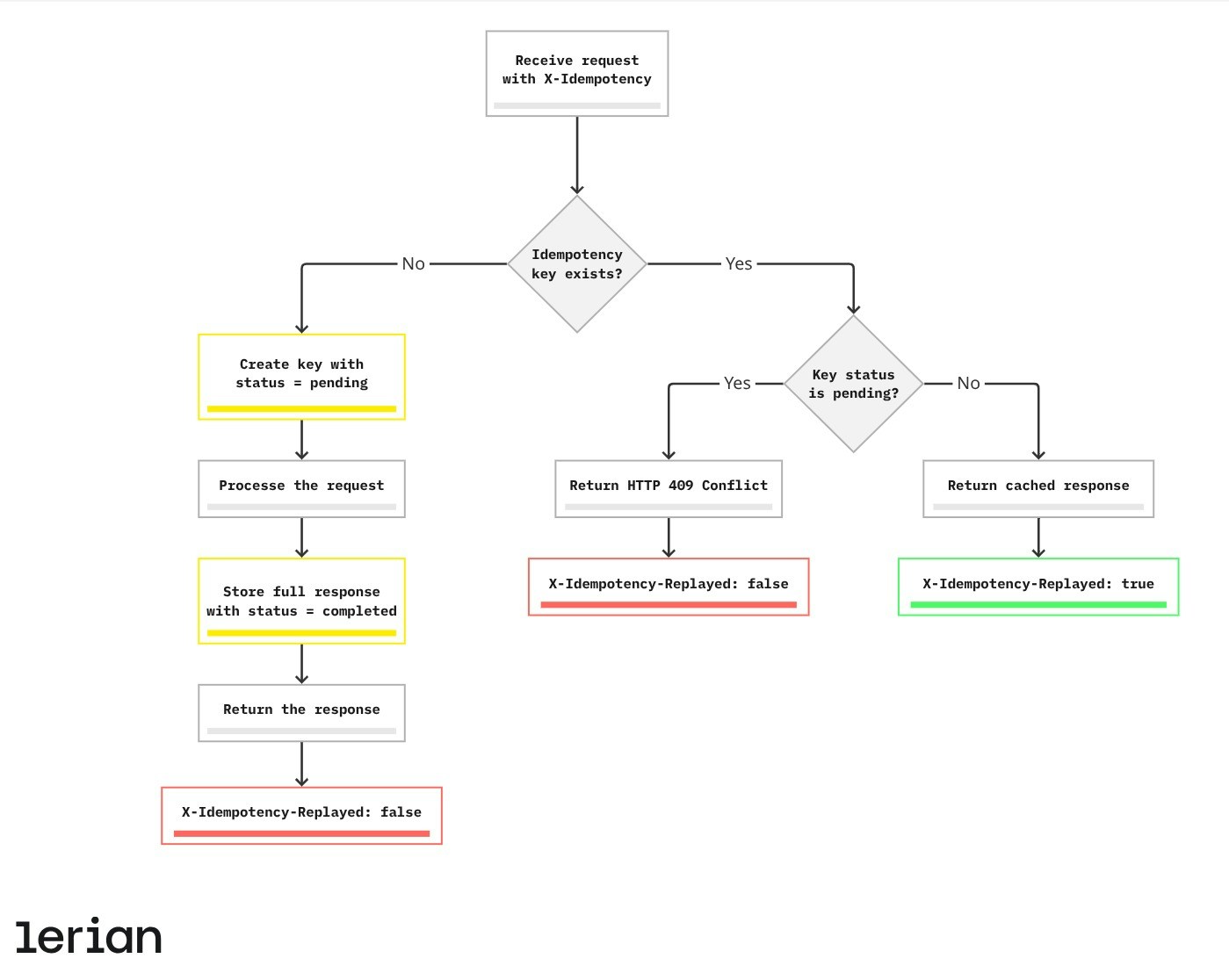
Figure 1 shows the full lifecycle of an idempotent request:
- If the request doesn’t include an existing idempotency key, Midaz creates a new one (or auto-generates one from the request body hash), processes the request, stores the response, and returns it with
X-Idempotency-Replayed: false. - If the key already exists:
- If the operation is still running, Midaz returns a
409 ConflictwithX-Idempotency-Replayed: false. - If the operation is complete, Midaz skips execution and returns the cached response with a
201 Createdstatus code andX-Idempotency-Replayed: true.
- If the operation is still running, Midaz returns a
- If the original request failed due to validation or balance errors, the key is cleaned up automatically, so you can safely retry with the same key.
Example request
Here’s how to send an idempotent request to create a transaction:Key generation
You can provide your own
X-Idempotency key or let Midaz generate one automatically.
Automatic key generation
If you omit theX-Idempotency header, Midaz computes a SHA-256 hash of the request body and uses it as the idempotency key. This means that sending the exact same JSON body to the same organization and ledger will be automatically deduplicated — no extra work needed.
This is sufficient for most retry scenarios where the request body doesn’t change between attempts.
Custom key generation
Use a custom key when you need to:- Correlate the idempotency key with an ID in your own system (e.g., an order ID).
- Retry with a modified request body while still deduplicating (e.g., after correcting a field).
- Control the key format for logging or auditing purposes.
Best practices
Always validate the X-Idempotency-Replayed header
When your system receives a response from a transaction endpoint, always check the X-Idempotency-Replayed response header before processing the result. This header tells you whether the response is from a new operation or a cached replay:
X-Idempotency-Replayed: false— This is a fresh response. The transaction was just processed.X-Idempotency-Replayed: true— This is a cached response. The transaction was already processed previously.
X-Idempotency-Replayed to avoid settling the same boleto twice.
Use explicit idempotency keys for critical flows
While Midaz auto-generates keys from the request body, for critical financial flows (settlements, payouts, transfers), always provide an explicitX-Idempotency key tied to your business process ID. This gives you:
- Full control over deduplication, even if the request body changes slightly between retries.
- A clear audit trail linking Midaz transactions to your internal operations.
- Protection against edge cases where request serialization might differ.
Set appropriate TTL values
Choose TTL values that match your retry window:- For synchronous operations with fast retries: 60–120 seconds.
- For asynchronous workflows with potential delays: 300–600 seconds.
- For batch processing with long retry windows: consider longer TTLs and explicit keys.
Retry strategy
When a request fails, how you retry matters. Here are recommended patterns for handling different failure scenarios:
Retryable failures
These failures are safe to retry with the same idempotency key:| Scenario | What to do |
|---|---|
| Network timeout or connection error | Retry with the same key and body. If the original request was processed, you’ll get the cached response. |
5xx server error | Retry with exponential backoff. The server may be temporarily overloaded. |
409 Conflict with X-Idempotency-Replayed: false | The previous request is still being processed. Wait and retry after a short delay. |
| Validation or balance error | Fix the issue in your request, then retry with the same idempotency key (Midaz deletes the key on these failures). |
Non-retryable failures
These failures require a different approach:| Scenario | What to do |
|---|---|
400 Bad Request (schema error) | Fix the request format. Do not retry the same payload. |
401 Unauthorized / 403 Forbidden | Check your authentication credentials. Retrying won’t help. |
404 Not Found | Verify the organization, ledger, or account IDs in your request path. |
Exponential backoff
For transient errors, use exponential backoff with jitter to avoid overwhelming the server:Preventing entity duplication
For some endpoints, you don’t need idempotency keys to avoid duplication. Midaz enforces uniqueness constraints on critical resources. If you attempt to create an entity that conflicts with an existing one, the system blocks the request and returns a
409 Conflict with a descriptive error:
| Resource | Unique field | Error code |
|---|---|---|
| Ledger | Name (within organization) | 0002 |
| Asset | Name or code (within ledger) | 0003 |
| Segment | Name (within ledger) | 0015 |
| Account | Alias (within organization and ledger) | 0020 |
| Account Type | Key value (within organization and ledger) | 0108 |
Idempotency across Lerian products
Multiple Lerian products support idempotency, each with its own header convention. Most products return the
X-Idempotency-Replayed response header to indicate whether the response is a cached replay. Midaz always includes this header (false for new requests, true for replays), while other services only add it when the response is a replay — if the header is absent, the request was processed as new. PIX Direct does not return this header.
| Product | Request header | Accepts X-TTL | X-Idempotency-Replayed | Scope | Covered endpoints |
|---|---|---|---|---|---|
| Midaz | X-Idempotency | Yes (default 300s) | Always (false/true) | Per organization and ledger | Transaction creation, annotation, and revert (6 endpoints) |
| Matcher | X-Idempotency-Key (also accepts Idempotency-Key) | No | On replay only | Per tenant, method, and path | All POST/PUT/PATCH endpoints (~33 endpoints via global middleware). Callback endpoints use a failed-reacquire pattern: if a previous callback with the same key failed, Matcher automatically reacquires the lock and reprocesses the request. See Webhooks and callbacks for details. |
| TED | X-Idempotency-Key | No | On replay only | Per idempotency key (no tenant scoping) | Message submit, return, and cancel (3 endpoints) |
| PIX Indirect | X-Idempotency | Yes | On replay only | Per account | Cashout initiate, cashout process, and refund (3 endpoints) |
| PIX Direct | Idempotency-Key | No | No | Per key | Payment creation and return initiation (2 endpoints) |
| Reporter | X-Idempotency | No | On replay only | Per key | Report and template creation (2 endpoints) |
Midaz always includes the
X-Idempotency-Replayed header in the response (false for new requests, true for replays). Other services (Matcher, TED, PIX Indirect, and Reporter) only add this header when the response is a replay — if the header is absent, the request was processed as new. PIX Direct does not return this header; its idempotency middleware replays the full response transparently without a replay indicator.Fees Engine, Tracer, Auth, and CRM do not currently support idempotency headers. Tracer validations are stateless and naturally safe to retry. Auth token operations are inherently idempotent. CRM and onboarding entities rely on uniqueness constraints instead.
FAQ
What happens if I don’t send an idempotency key?
What happens if I don’t send an idempotency key?
Midaz automatically generates one by computing a SHA-256 hash of the request body. This means identical request bodies sent to the same organization and ledger are automatically deduplicated. You only need to provide a custom key if you want to control deduplication independently from the request body.
Can I reuse a key across different organizations or ledgers?
Can I reuse a key across different organizations or ledgers?
Yes. Idempotency keys are scoped per organization and ledger, so the same key value used in different organizations or ledgers won’t conflict. However, within the same organization and ledger, each key must be unique per operation.
Can I reuse a key across different endpoints?
Can I reuse a key across different endpoints?
In Midaz, idempotency keys are scoped per organization and ledger, not per endpoint. If you reuse the same key on a different endpoint within the same organization and ledger, you will receive the cached response from the original endpoint. Always use unique keys for each distinct operation.
What happens if I change the TTL on a retry?
What happens if I change the TTL on a retry?
Only the TTL from the first request is used. Changing it later has no effect.
Will the replayed response always be identical?
Will the replayed response always be identical?
Yes. Midaz replays the full response, including status code (
201 Created), headers, and body, for completed requests.What’s the default TTL if I don’t send X-TTL?
What’s the default TTL if I don’t send X-TTL?
The default window is 300 seconds (5 minutes).
What happens if the original request fails?
What happens if the original request fails?
If the transaction fails due to validation errors or insufficient balance, Midaz deletes the idempotency key from cache. This allows you to fix the issue and retry with the same key.

