¿Qué es MCP?
MCP significa Model Context Protocol (Protocolo de Contexto de Modelo). Piénsalo como Bluetooth para LLMs: es cómo tu IA aprende qué herramientas puede usar, cómo funciona tu sistema y qué preguntas hacer para hacer el trabajo. Lerian MCP enseña a tu asistente a:
- Entender documentación, arquitectura y SDKs.
- Usar APIs a través de herramientas integradas.
- Preguntarse inteligentemente con preguntas de seguimiento.
¿Por qué usar Lerian MCP?
Lerian MCP transforma tu asistente de IA en un compañero de desarrollo productivo. Te ayuda a:
- Buscar documentación de Midaz con lenguaje natural.
- Llamar APIs locales de Midaz usando herramientas (no solo texto estático).
- Entender la arquitectura, endpoints y SDKs de Midaz.
- Generar código, solucionar problemas y automatizar la configuración.
- Mantener todo local y explícitamente con permisos.
Construido para la seguridad
La seguridad está integrada en cada paso. Lerian MCP:
- Se ejecuta completamente en tu máquina.
- Tiene acceso de solo lectura por defecto.
- Requiere aprobación explícita del usuario antes de escribir datos.
- No se necesitan claves API para la configuración local.
- Es de código abierto y auditable.
¿Qué puede hacer tu asistente?
Una vez conectado, tu asistente puede interactuar con tu entorno Midaz como si ya hubiera leído la documentación. Puede:
- Explicar cómo funcionan los conceptos de Midaz.
- Generar código para tareas del mundo real (ej., crear una organización).
- Buscar y resumir endpoints de API.
- Ayudar a depurar problemas de integración.
- Explorar la arquitectura y SDKs disponibles.
- Ejecutar herramientas preconfiguradas para llamar a tus servicios API locales.
Ejemplos de lo que puedes preguntar
- “¿Cómo creo una transacción en Midaz?”
- “Muéstrame el código Go para incorporar una organización.”
- “¿Cuál es la diferencia entre las APIs de onboarding y transaction?”
- “Ayúdame a solucionar este error 400.”
- “Lista todos los tipos de cuenta de Midaz.”
Herramientas y prompts disponibles
Lerian MCP proporciona a tu asistente una caja de herramientas completa para explorar documentación, interactuar con APIs y aprender a través de orientación práctica. Todo se ejecuta localmente, de forma segura y consciente del contexto.
Acceso completo a documentación (midaz-docs)
Operaciones disponibles
getting-started: Introducción a Midaz.api-reference: Documentación detallada de API.search-endpoints: Buscar por endpoint o función.best-practices: Mejores prácticas de seguridad, rendimiento y modelado.architecture: Descripción general de la arquitectura del sistema.sdk-docs: Documentación oficial de SDK.code-examples: Generación de ejemplos de código.workflows: Patrones de flujo de trabajo comunes.troubleshooting: Guías de resolución de problemas y diagnóstico.search: Búsqueda general de documentación.sitemap: Estructura completa de documentación.read: Acceso directo a una página específica.browse: Navegación guiada a través de los documentos.
Herramientas de aprendizaje guiado (midaz-learn)
Tipos de contenido disponibles
path: Rutas de aprendizaje personalizadas.tutorial: Tutoriales paso a paso.concept: Explicaciones profundas de conceptos.search: Búsqueda rápida a través de materiales de aprendizaje.
Operaciones de dominio
Organizaciones
list-organizations: Listar todas las organizaciones.get-organization: Obtener detalles de una organización específica.
Ledgers
list-ledgers: Listar todos los Ledgers en una organización.get-ledger: Obtener detalles de un Ledger específico.
Cuentas
list-accounts: Listar todas las cuentas bajo un Ledger.get-account: Obtener detalles de cuenta.get-balance: Verificar el saldo de la cuenta.
Transacciones
list-transactions: Listar todas las transacciones.get-transaction: Obtener detalles de una transacción.
SDK
generate-sdk-code: Generar código usando SDKs oficiales.compare-sdk-features: Comparar características entre SDKs.find-sdk-examples: Buscar ejemplos de código específicos.
Prompts disponibles
Tu asistente también entiende una amplia gama de prompts integrados que adaptan el contenido al nivel de experiencia, tiempo disponible o rol del usuario.Documentación
- Formato:
detailed,summary,examples-only. - Categorías:
api,guides,examples,models,components.
Aprendizaje
- Nivel de experiencia:
beginner,intermediate,advanced. - Modo de aprendizaje:
explain,show-me,guide-me,deep-dive. - Tiempo disponible:
5min,15min,30min,1hour,deep-dive.
SDK
- Lenguajes:
golang,typescript. - Casos de uso:
basic-setup,organization-crud,transaction-processing,authentication-setup,error-handling.
Complejidad
overview: Resumen de alto nivel.detailed: Tutorial completo.deep-dive: Inmersión técnica profunda con contexto.
Roles de usuario
developer: Para quienes escriben código.admin: Para administradores de sistemas.business: Para consumidores de datos y analistas.explorer: Para usuarios explorando la funcionalidad de Midaz.
Combinando herramientas y prompts
Puedes combinar cualquier herramienta con un prompt para crear una experiencia completamente personalizada. Por ejemplo:- Un desarrollador principiante podría usar
midaz-learncon un prompttutorial. - Un usuario técnico podría acceder a
midaz-docsconapi-referencepara una revisión detallada de endpoints.
¿Cómo funciona?
Lerian MCP enseña a tu asistente usando tres entradas clave:
1. Documentación
Cualquier cosa agregada a llms.txt está inmediatamente disponible para tu LLM, incluyendo guías de producto, ejemplos y conceptos.2. Herramientas API
El asistente aprende cómo llamar a tus APIs, incluyendo endpoints, campos requeridos y formatos de respuesta, a través de herramientas estructuradas.3. Prompts y flujos de trabajo
Aprende cómo interactuar: qué preguntar, cuándo preguntar y cómo validar el siguiente paso. ¿El resultado? Una IA más inteligente, segura y proactiva.Flujo de invocación de herramientas
Este es el flujo principal utilizado en la mayoría de las interacciones del asistente. Cuando le pides a tu asistente “crear una organización” u “obtener detalles del Ledger”, sigue esta secuencia:- El LLM llama a la herramienta.
- MCP valida y enriquece la entrada.
- Se activa el manejador de herramientas.
- Se envía la solicitud API.
- La respuesta se devuelve al asistente en tiempo real.

Descubrimiento y registro de herramientas
Cada vez que el servidor MCP se inicia, registra un conjunto de herramientas, comoget-api-reference, generate-code-examples y get-architecture-overview. Estas herramientas se adaptan automáticamente a las capacidades de cada cliente MCP (ej., Claude Desktop, Cursor, ChatGPT).
Esto facilita mantener las cosas actualizadas: una vez que una herramienta está registrada, tu asistente sabe cómo usarla.
El siguiente diagrama muestra cómo Lerian MCP anuncia herramientas a tu asistente y las hace utilizables dentro del cliente.

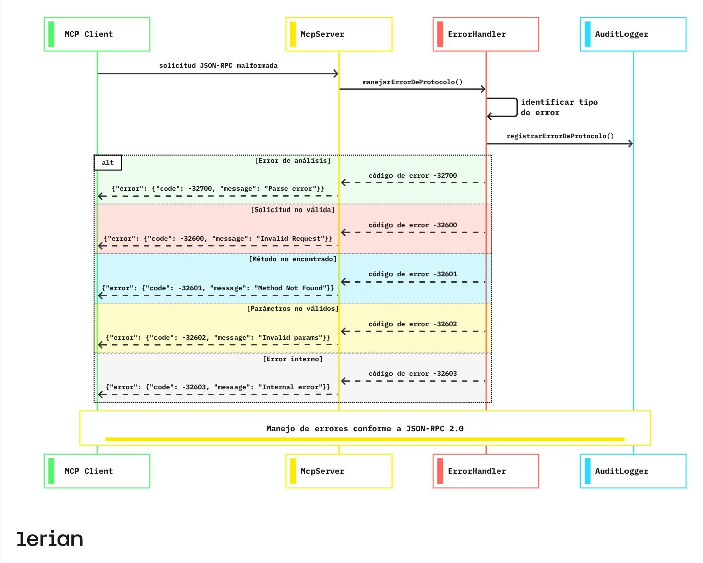
Manejo de errores a nivel de protocolo
Si algo sale mal (ej., una llamada de herramienta mal formada, una respuesta inesperada del backend o una configuración faltante), el servidor MCP devuelve graciosamente un error estandarizado. En muchos casos, el asistente puede recuperarse y reintentar con entrada mejorada o lógica de respaldo. El siguiente diagrama muestra cómo Lerian MCP detecta, maneja y comunica errores a nivel de protocolo.
De recursos a herramientas
Hemos hecho la transición de recursos estáticos a herramientas interactivas, para que tu asistente pueda explorar, generar, probar y solucionar problemas con interactividad real.
| Aspecto | Recursos | Herramientas de documentación |
|---|---|---|
| Soporte de cliente | Limitado | Soporte completo en todos los clientes MCP. |
| Funcionalidad | Contenido estático | Contextual, interactivo, dinámico. |
| Ejemplos | Texto básico | Código listo para producción. |
| Búsqueda | Ninguna | Búsqueda difusa con filtros. |
| Solución de problemas | No disponible | Herramientas de diagnóstico y consejos de prevención. |
| Interactividad | Solo lectura | Tours guiados, demos y generación de código. |
Lo que las herramientas desbloquean
Las herramientas de Lerian MCP están diseñadas para ayudar a tu asistente a ayudarte. Esto es lo que cubren:- Referencia de API: Obtén documentación detallada de endpoints con payloads, métodos y ejemplos.
- Tutoriales y guías: Aprende configuración, incorporación y mejores prácticas.
- Arquitectura: Explora cómo se conectan los componentes, incluidos diagramas opcionales.
- Documentación de SDK: Accede a documentación de SDK de Go y TypeScript, con ejemplos de código.
- Generación de código: Genera fragmentos funcionales para tareas como creación de cuentas o transferencias de fondos.
- Patrones de flujo de trabajo: Comprende flujos comunes como incorporación, informes y seguimiento de activos.
- Solución de problemas: Obtén ayuda en tiempo real para resolver problemas de integración.
- Búsqueda y navegación: Localiza rápidamente temas relevantes con filtros avanzados.
- Herramientas de exploración: Ejecuta verificaciones de salud, prueba tours guiados y explora capacidades.
Comenzando
Lerian MCP funciona localmente y se integra con múltiples asistentes de IA. Todo lo que necesitas es Node.js instalado y una de las herramientas compatibles a continuación. Antes de configurarlo, verifica qué herramientas están disponibles para tu sistema operativo:
| Herramienta | Linux | macOS | Windows | Notas |
|---|---|---|---|---|
| ChatGPT Desktop | No oficial | Sí | Sí | Compilaciones de Linux disponibles vía Flatpak y AppImage (mantenido por la comunidad). |
| Claude Desktop | No | Sí | Sí | No compatible con Linux. |
| Claude Code (CLI) | Sí | Sí | Sí | Basado en terminal, funciona en cualquier lugar con Node.js. |
| Cursor IDE | Sí | Sí | Sí | Basado en Electron, soporta oficialmente todas las plataformas. |
| Windsurf IDE | Sí | Sí | Sí | Soporte de Linux disponible, aunque ligeramente limitado. |
| Continue (VS Code) | Sí | Sí | Sí | Extensión de VS Code, completamente multiplataforma. |
ChatGPT Desktop
1
Abre tu archivo de configuración MCP
~/Library/Application Support/ChatGPT/mcp.json(macOS).%APPDATA%\ChatGPT\mcp.json(Windows).
2
Agrega el siguiente código
3
Reinicia la aplicación.
Claude Desktop
1
Abre el archivo claude_desktop_config.json
~/Library/Application Support/Claude/claude_desktop_config.json(macOS).%APPDATA%\Claude\claude_desktop_config.json(Windows).
2
Agrega el siguiente código
3
Reinicia la aplicación.
Compatibilidad hacia atrás
El nombre antiguo del paquete (@lerianstudio/midaz-mcp-server@latest) todavía funciona, pero está obsoleto. Por favor migra a @lerianstudio/lerian-mcp-server.
Claude Code
Si estás usando Claude Code vía línea de comandos, usa los siguientes comandos:- Para una configuración única, usa:
- Para agregar a Claude Code, usa:
Migración desde el paquete antiguo
Si habilitaste el MCP usando el paquete antiguo@lerianstudio/midaz-mcp-server, sigue estos pasos:
1
Eliminar paquete antiguo
2
Instalar nuevo paquete
3
Actualizar Claude Code
4
Actualizar Claude Code
Cursor IDE
1
Ve a File > Preferences > Cursor Settings > MCP.
2
Haz clic en el botón +Add new global MCP Server.
3
Agrega el siguiente código:
4
Reinicia la aplicación.
Windsurf IDE
1
Ve a File> Preferences > Windsurf Settings.
2
Haz clic en el botón Manage plugins en la sección Cascade.
3
Haz clic en View raw config.
4
Agrega el siguiente código:
5
Guarda el archivo.
6
Haz clic en Refresh en la pestaña Manage plugins.
Continue (VS Code)
En VS Code, instala la extensión Continue y agrega el código Lerian MCP al archivoconfig.yaml.
Puedes encontrar el archivo en las siguientes ubicaciones:
~/.continue/config.yaml(MacOS / Linux).%USERPROFILE%.continue\config.yaml(Windows).
1
En VS Code, abre el panel Continue desde la barra de actividad (o presiona
cmd/ctrl + L).2
Haz clic en el selector Assistant encima de la entrada de chat principal.
3
Desde ese menú desplegable, selecciona el ícono de engranaje junto a la opción “Local Assistant”.
4
Se abrirá el
config.yaml local.5
Agrega el siguiente código y guarda el archivo:
6
Cierra y vuelve a abrir VS Code.
7
Abre el panel Continue desde la Barra de actividad.
¿Necesitas ayuda?
¿Algo no está funcionando?
Primero saquemos lo básico del camino:1
Reinicia tu asistente de IA después de guardar la configuración.
2
Verifica dos veces la ruta del archivo
¿Estás editando el archivo de configuración correcto?
3
Ejecuta una prueba rápida
Pregunta a tu asistente, “¿Puedes acceder a la documentación de Lerian?”
¿Aún atascado?
- ¿Usando Claude Desktop? - Asegúrate de que MCP esté habilitado en tu versión.
- ¿Usando cualquier otra aplicación de IA? - Confirma que Node.js esté instalado en tu máquina.
- ¿Necesitas ayuda? - Abre un ticket en GitHub Issues.
¿Migrando desde Midaz MCP?
No te preocupes, ambos paquetes funcionan exactamente igual:- Puedes usar
@lerianstudio/midaz-mcp-servero@lerianstudio/lerian-mcp-server. - Ambas variables de entorno
MIDAZ_*yLERIAN_*son compatibles. - Los archivos de configuración funcionan desde las carpetas
.midaz/o.lerian/. - Los comandos CLI
midaz-mcp-serverylerian-mcp-serverson intercambiables.
1
Apunta tu configuración a
@lerianstudio/lerian-mcp-server.2
Reinicia tu asistente de IA.
3
(Opcional) Actualiza tus variables de entorno de
MIDAZ_* a LERIAN_*.4
(Opcional) Mueve tus archivos de configuración a
.lerian/.
