
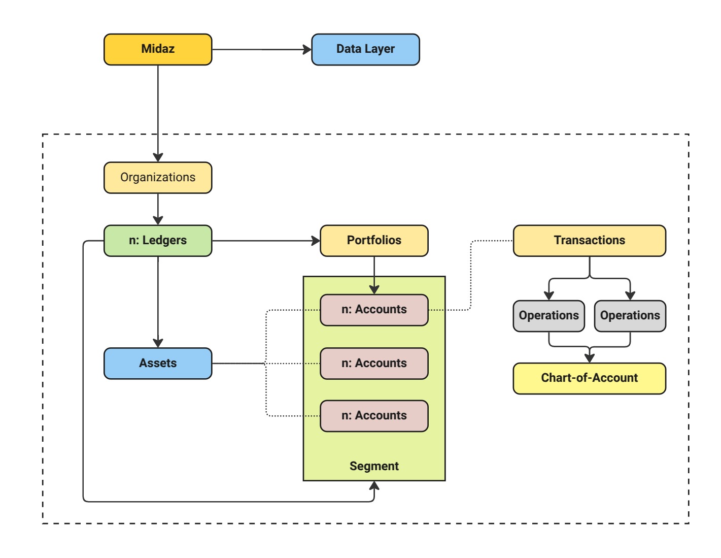
Figure 1. Midaz and its interconnected domains and modular structure.
Core components
Midaz
At the center of it all. Midaz coordinates everything, from data persistence to business logic, so you can focus on what matters.Data Layer
All data flows into the persistent data layer, ensuring durability, consistency, and performance across the system.Domains and relationships
Organizations
Each organization represents a distinct environment using Midaz. It can hold one or many ledgers, depending on how you structure your data.Ledgers
Ledgers are where all financial activity happens. They track balances, store assets and power transactions. Every ledger belongs to an organization. From here, the system branches into:- Assets: define what kind of value is tracked.
- Portfolios: group related accounts under a shared purpose.
Assets
Assets define the units of value, like BRL, USD, points, or tokens. Every account is tied to a specific asset.Portfolios
Portfolios group accounts by business logic. You can have as many portfolios as needed to organize your financial structure. Each portfolio contains one or more accounts.Accounts & Segments
Accounts are tied to portfolios and represent individual balances. They’re grouped by Segments, which help you isolate data by customer, product, region, or any other dimension. Segments make it easier to track and report with precision. Also, Accounts can be logically classified by Account Types, which define the nature and purpose of accounts within the financial structure, enabling proper transaction routing and operational validation across different account categories.Balance
A Balance represents the net amount an Account holds of a given Asset in a specific Ledger.- An account may carry multiple balances, each identified by a
balanceKey(e.g.default,collateral,operational), to partition funds without splitting accounts. - External accounts are limited to a single (default) balance.
- If
balanceKeyis omitted in a transaction, the default balance is used. - Balances are derived automatically from ledger operations. They can be listed, fetched, or (in admin/testing scenarios) adjusted manually.
- The cache key (Valkey) also includes
balanceKeyin its format:<org_id>:<ledger_id>:<account_alias>:<balance_key>.
Transactions
Transactions move value between accounts. Each transaction is made up of operations (debits and credits). This keeps your logic consistent, traceable, and aligned with both your business model and your accounting policies.Transaction Routing entities
The Transaction Routing entities extend Midaz capabilities by creating a structured ecosystem that guarantees correct annotations and proper financial flow directions. It’s composed of:- Operation Routes: Define atomic transaction behaviors, specifying how each financial movement is annotated and directed according to predefined business rules and accounting standards.
- Transaction Routes: Orchestrate multiple Operation Routes into balanced financial events, enforcing double-entry validation and maintaining transaction integrity across all accounts.
In short
Midaz gives you a powerful, modular structure:
- Organizations manage ledgers.
- Ledgers hold assets, portfolios, and accounting structures.
- Portfolios contain accounts, grouped by segment.
- Transactions move value and trigger accounting treatments.
- All data is synced, traceable, and ready for financial reporting.

